概要:協作機器人的應用有助于解放大量重復的人力工作,大幅提升生產效率。而各種機器人協作的應用的基礎在于機器人編程與仿真,通過全國產的機器人離線編程軟件iRobotCAM,可以快速的利用如越疆等協作機器人實現機器人的編程與虛擬仿真。
隨著機器人應用的靈活度越來越高,特別是協作機器人的高自由度及高精度的能力的體現,包括航空,汽車,電子等行業都大量的采用協作機器人來解放重復的人力工作,大幅提升生產效率。各種機器人協作場景的編程與仿真是協作機器人應用的基礎,本文將通過介紹基于三維CAD 中望3D 開發的全國產的機器人離線編程軟件iRobotCAM,以協作機器人越疆為例,介紹如何快速的利用越疆協作機器人實現機器人的焊接編程與虛擬仿真。

- 利用iRobotCAM的機器人庫,可以利用現有的ABB, 采埃孚,發那科,廣州數控,匯川,Kuka, 三菱,松下,智繪,圖靈,UR,安川等機器人庫,或根據需要,快速的建立新增的如越疆機器人等協作機器人庫。通過簡單的關節定義即可實現庫的建立。

2. 利用iRobotCAM的便捷的示教功能,簡單的拖拽即可實現示教編程

3 利用焊接模塊,可以快速的標記焊縫位置及生成焊接特征

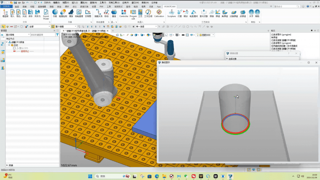
4. 利用iRobotCAM豐富的二到五軸的豐富軌跡能力,可以快速的生成焊縫編程軌跡,并對軌跡進行仿真

5 利用iRobotCAM的機器人仿真加工效果,可以進一步驗證和仿真機器人焊接效果

6. 針對機器人應用場景,利用iRobotCAM,可以對機器人的整體焊接場景進行仿真,直觀的查看焊接的過程。

以下為利用越疆協作機器人完成焊接的編程與仿真的視頻展示
聯絡我們,獲得更多機器人應用案例
關于越擎科技:
越擎科技致力于打造開放的iRobotCAM機器人離線編程平臺,是集產線機電概念設計以及機器人加工編程仿真,虛擬調試等一體的數字化解決方案.
iRobotCAM網站: www.tdxmir2.com,聯絡郵件: cooperation@iRobotCAM.com